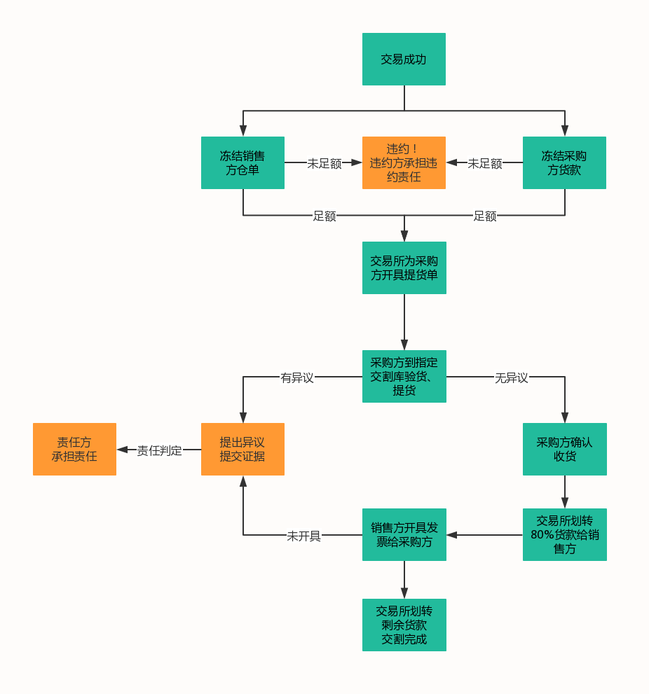
仓单交割是指销售方提交指定交割仓库《注册仓单》,采购方在指定交割仓库验收《注册仓单》项下货物,购销双方完成货物交收并通过交易平台结算货款的交割方式。
交割方式
指定交割仓库
指定检验机构
交割服务方式
物流合作机构
关于我们 | 联系我们 | 交易规则 | 全站搜索 | 网站地图 | 在线留言 版权所有:天府商品交易所 Copyright 2023 Chinatme.com Inc. All rights reserved 备案序号:蜀ICP备12001347号-27