今天是     欢迎访问青峪黑猪交易板块!
返回天府商品交易所

车板交割

更新时间:2020-12-14    来源:   浏览次数: 8739

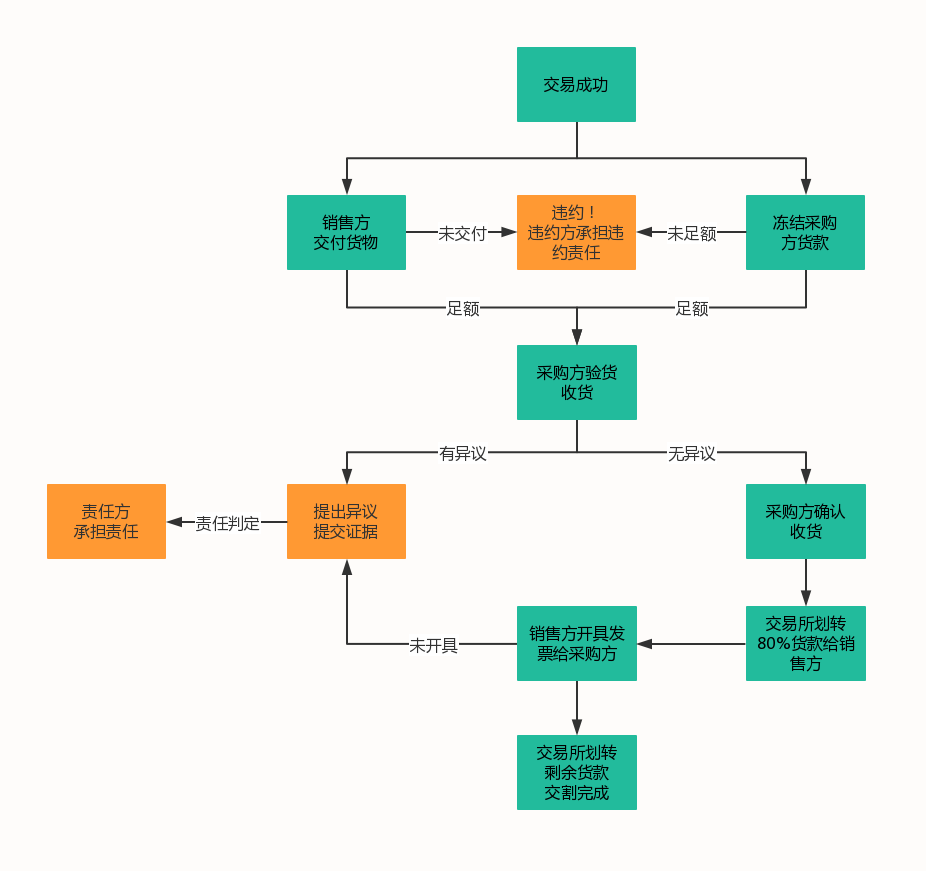
车板交割是指销售方在合同约定的交货地点交付货物给采购方验收,购销双方完成货物交收并通过交易平台结算货款的交割方式。

交割服务